Java8 Stream:2 万字 20 个实例,玩转集合的筛选、归约、分组、聚合
来源:blog.csdn.net/mu_wind/article/details/109516995
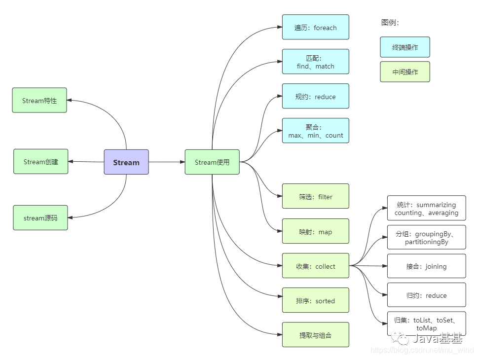
1 Stream概述
2 Stream的创建
3 Stream的使用
4 Stream源码解读
点波关注不迷路,一键三连好运连连!
先贴上几个案例,水平高超的同学可以挑战一下:

从员工集合中筛选出salary大于8000的员工,并放置到新的集合里。
统计员工的最高薪资、平均薪资、薪资之和。
将员工按薪资从高到低排序,同样薪资者年龄小者在前。
将员工按性别分类,将员工按性别和地区分类,将员工按薪资是否高于8000分为两部分。
用传统的迭代处理也不是很难,但代码就显得冗余了,跟Stream相比高下立判。
1 Stream概述
Java 8 是一个非常成功的版本,这个版本新增的Stream,配合同版本出现的 Lambda ,给我们操作集合(Collection)提供了极大的便利。
那么什么是Stream?
Stream将要处理的元素集合看作一种流,在流的过程中,借助Stream API对流中的元素进行操作,比如:筛选、排序、聚合等。
Stream可以由数组或集合创建,对流的操作分为两种:
中间操作,每次返回一个新的流,可以有多个。
终端操作,每个流只能进行一次终端操作,终端操作结束后流无法再次使用。终端操作会产生一个新的集合或值。
另外,Stream有几个特性:
stream不存储数据,而是按照特定的规则对数据进行计算,一般会输出结果。
stream不会改变数据源,通常情况下会产生一个新的集合或一个值。
stream具有延迟执行特性,只有调用终端操作时,中间操作才会执行。
2 Stream的创建
Stream可以通过集合数组创建。
1、通过 java.util.Collection.stream() 方法用集合创建流
2、使用java.util.Arrays.stream(T[] array)方法用数组创建流
3、使用Stream的静态方法:of()、iterate()、generate()
输出结果:
0 3 6 9 0.6796156909271994 0.1914314208854283 0.8116932592396652
stream和parallelStream的简单区分: stream是顺序流,由主线程按顺序对流执行操作,而parallelStream是并行流,内部以多线程并行执行的方式对流进行操作,但前提是流中的数据处理没有顺序要求。例如筛选集合中的奇数,两者的处理不同之处:如果流中的数据量足够大,并行流可以加快处速度。

除了直接创建并行流,还可以通过parallel()把顺序流转换成并行流:
3 Stream的使用
在使用stream之前,先理解一个概念:Optional 。
Optional类是一个可以为null的容器对象。如果值存在则isPresent()方法会返回true,调用get()方法会返回该对象。更详细说明请见:菜鸟教程Java 8 Optional类
接下来,大批代码向你袭来!我将用20个案例将Stream的使用整得明明白白,只要跟着敲一遍代码,就能很好地掌握。
案例使用的员工类
这是后面案例中使用的员工类:
3.1 遍历/匹配(foreach/find/match)
Stream也是支持类似集合的遍历和匹配元素的,只是Stream中的元素是以Optional类型存在的。Stream的遍历、匹配非常简单。
3.2 筛选(filter)
筛选,是按照一定的规则校验流中的元素,将符合条件的元素提取到新的流中的操作。
案例一:筛选出Integer集合中大于7的元素,并打印出来
预期结果:
8 9
案例二:筛选员工中工资高于8000的人,并形成新的集合。 形成新集合依赖collect(收集),后文有详细介绍。
运行结果:
高于8000的员工姓名:[Tom, Anni, Owen]
3.3 聚合(max/min/count)
max、min、count这些字眼你一定不陌生,没错,在mysql中我们常用它们进行数据统计。Java stream中也引入了这些概念和用法,极大地方便了我们对集合、数组的数据统计工作。
案例一:获取String集合中最长的元素。
输出结果:
最长的字符串:weoujgsd
案例二:获取Integer集合中的最大值。
输出结果:
自然排序的最大值:11 自定义排序的最大值:11
案例三:获取员工工资最高的人。
输出结果:
员工工资最大值:9500
案例四:计算Integer集合中大于6的元素的个数。
输出结果:
list中大于6的元素个数:4
3.4 映射(map/flatMap)
映射,可以将一个流的元素按照一定的映射规则映射到另一个流中。分为map和flatMap:
map:接收一个函数作为参数,该函数会被应用到每个元素上,并将其映射成一个新的元素。flatMap:接收一个函数作为参数,将流中的每个值都换成另一个流,然后把所有流连接成一个流。

案例一:英文字符串数组的元素全部改为大写。整数数组每个元素+3。
输出结果:
每个元素大写:[ABCD, BCDD, DEFDE, FTR] 每个元素+3:[4, 6, 8, 10, 12, 14]
案例二:将员工的薪资全部增加1000。
输出结果:
一次改动前:Tom–>8900 一次改动后:Tom–>18900 二次改动前:Tom–>18900 二次改动后:Tom–>18900
案例三:将两个字符数组合并成一个新的字符数组。
输出结果:
处理前的集合:[m-k-l-a, 1-3-5] 处理后的集合:[m, k, l, a, 1, 3, 5]
3.5 归约(reduce)
归约,也称缩减,顾名思义,是把一个流缩减成一个值,能实现对集合求和、求乘积和求最值操作。
案例一:求Integer集合的元素之和、乘积和最大值。
输出结果:
list求和:29,29,29 list求积:2112 list求和:11,11
案例二:求所有员工的工资之和和最高工资。
输出结果:
工资之和:49300,49300,49300 最高工资:9500,9500
3.6 收集(collect)
collect,收集,可以说是内容最繁多、功能最丰富的部分了。从字面上去理解,就是把一个流收集起来,最终可以是收集成一个值也可以收集成一个新的集合。
collect主要依赖java.util.stream.Collectors类内置的静态方法。
3.6.1 归集(toList/toSet/toMap)
因为流不存储数据,那么在流中的数据完成处理后,需要将流中的数据重新归集到新的集合里。toList、toSet和toMap比较常用,另外还有toCollection、toConcurrentMap等复杂一些的用法。
下面用一个案例演示toList、toSet和toMap:
运行结果:
toList:[6, 4, 6, 6, 20] toSet:[4, 20, 6] toMap:{Tom=mutest.Person@5fd0d5ae, Anni=mutest.Person@2d98a335}
3.6.2 统计(count/averaging)
Collectors提供了一系列用于数据统计的静态方法:
计数:
count平均值:
averagingInt、averagingLong、averagingDouble最值:
maxBy、minBy求和:
summingInt、summingLong、summingDouble统计以上所有:
summarizingInt、summarizingLong、summarizingDouble
案例:统计员工人数、平均工资、工资总额、最高工资。
运行结果:
员工总数:3 员工平均工资:7900.0 员工工资总和:23700 员工工资所有统计:DoubleSummaryStatistics{count=3, sum=23700.000000,min=7000.000000, average=7900.000000, max=8900.000000}
3.6.3 分组(partitioningBy/groupingBy)
分区:将
stream按条件分为两个Map,比如员工按薪资是否高于8000分为两部分。分组:将集合分为多个Map,比如员工按性别分组。有单级分组和多级分组。

案例:将员工按薪资是否高于8000分为两部分;将员工按性别和地区分组
输出结果:
3.6.4 接合(joining)
joining可以将stream中的元素用特定的连接符(没有的话,则直接连接)连接成一个字符串。
运行结果:
所有员工的姓名:Tom,Jack,Lily 拼接后的字符串:A-B-C
3.6.5 归约(reducing)
Collectors类提供的reducing方法,相比于stream本身的reduce方法,增加了对自定义归约的支持。
运行结果:
员工扣税薪资总和:8700 员工薪资总和:23700
3.7 排序(sorted)
sorted,中间操作。有两种排序:
sorted():自然排序,流中元素需实现Comparable接口
sorted(Comparator com):Comparator排序器自定义排序
案例:将员工按工资由高到低(工资一样则按年龄由大到小)排序
运行结果:
按工资自然排序:[Lily, Tom, Sherry, Jack, Alisa] 按工资降序排序:[Sherry, Jack, Alisa,Tom, Lily] 先按工资再按年龄自然排序:[Sherry, Jack, Alisa, Tom, Lily] 先按工资再按年龄自定义降序排序:[Alisa, Jack, Sherry, Tom, Lily]
3.8 提取/组合
流也可以进行合并、去重、限制、跳过等操作。


运行结果:
流合并:[a, b, c, d, e, f, g] limit:[1, 3, 5, 7, 9, 11, 13, 15, 17, 19] skip:[3, 5, 7, 9, 11]
4 Stream源码解读
这部分等有时间慢慢分解吧。
好,以上就是全部内容,能坚持看到这里,你一定很有收获,那么动一动拿offer的小手,点个赞再走吧。
Last updated
